Bioengineering

Shoulder Overload Monitoring for Upper Limb Prosthesis

View report
  • Project goal: Created a design presenting a coherent, grant-style final report for the chosen device concept, combining background, biosignal focus, hardware, data processing, outcomes, and market considerations.
  • Problem statement: Describes the target disease/research question, its clinical or research significance, and the measurable impact of the device
  • Innovation highlight: Clear statement of how the design improves on existing solutions (sensitivity, specificity, cost, usability, or integration).
  • Biosignal focus: Define the biological signal(s) targeted, including expected amplitude/range, relevant frequencies, and relationship to disease or process.
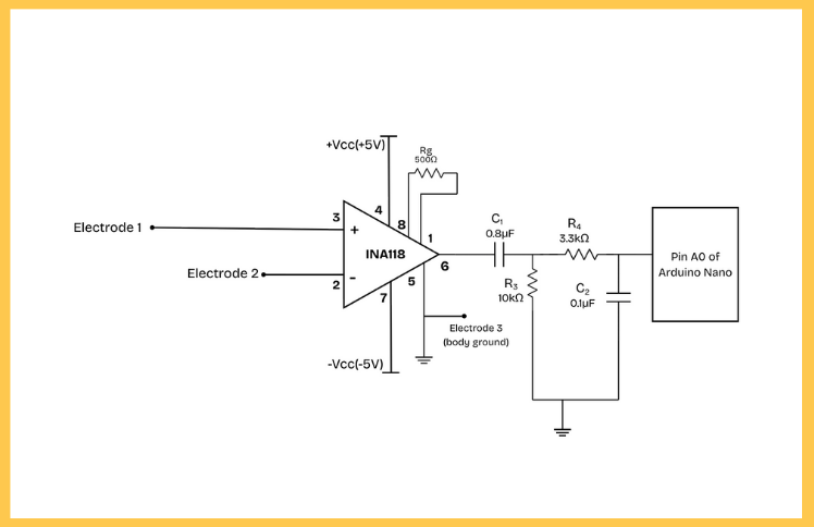
  • Hardware description: Visuals of the biosensor or device architecture, including major subsystems (sensing elements, electronics, power, enclosure), with a complete bill of materials snapshot.
  • Data handling: Outline post-processing steps from analog to digital, including filtering, feature extraction, and any thresholding or classification schemes. Include example data plots or schematic dataflow.
  • Validation plan: Summary of evaluation methods (bench testing, phantom studies, or pilot usability) and key performance metrics (accuracy, latency, SNR, CNR, etc.) with indicative targets.
  • Economic and market context: Estimated manufacturing cost, insurance considerations, potential price point, and target market segment or adoption pathway.
  • Readability and format: Presented as a grant-like white paper with sections matched to the BIOE105 rubric, including background, biosignal, hardware, post-processing, outcomes, competing tech, money, and references.
  • Visual style: Clean layouts with clear section headers, concise paragraphs, and supporting figures (schematics, data diagrams, and sample data visuals). Avoid clutter; ensure legibility at portfolio viewing sizes.
  • References: Science/Nature style formatting for all cited works.

Date:

FALL 2025

Course:

BIOE105 Final Project Overview

cover
cover
cover
cover
cover